【导语】依托国际化办学模式和杜克大学的优质资源,昆山杜克大学分子生物科学专业正逐渐在生命科学领域展现独特优势...
依托国际化办学模式和杜克大学的优质资源,昆山杜克大学分子生物科学专业正逐渐在生命科学领域展现独特优势。对于有志申研或出国深造的同学,该项目不仅提供前沿科研与跨学科课程,还为积累国际学术背景和研究成果创造了良好条件。今天,学美为大家深度解析该专业。

图源
学校官网
昆山杜克大学的分子生物科学专业独特地全面融合了生物学、化学和物理学三大学科领域,旨在培养学生具备应对人类健康、农业、生物技术以及全球环境变化等巨大挑战的综合能力。课程紧贴生物化学、生物物理学、遗传学与进化、生物医学伦理等前沿方向,并结合美国杜克大学的课程与师资形成独立优势,这为广大同学赴美读研深造打下坚实基础。

图源网络
昆山杜克的分子生物科学专业旨在培养学生了解生命过程在物理、化学和细胞层面的机制,整合理化生独立学科知识,以其跨学科与国际化资源为独特优势,亮点包括但不限于:
1、中美双校园资源:
部分课程与杜克大学共享,毕业可获杜克大学与昆山杜克大学双学位,在国际申请中具有显著优势;
2、学科培养:
除生物化学、细胞与分子生物学、遗传学与进化等核心课程外,还支持将生物地球化学、生物物理学、功能基因组学、神经生物学、生物统计学、计算生物学与生物信息学等领域结合,满足学生多元化发展;
3、全英文教学与国际化环境:
课堂由全球师资授课,帮助学生直接适应海外学术与研究环境。
昆山杜克的分子生物科学专业分为生物地球化学、生物物理学、细胞与分子生物学、遗传学与基因组学、神经科学五大课程分支,分别的主修课程设置如下:
01、生物地球化学方向

02、生物物理学方向

03、细胞与分子生物学方向

04、遗传学与基因组学方向

05、神经科学方向

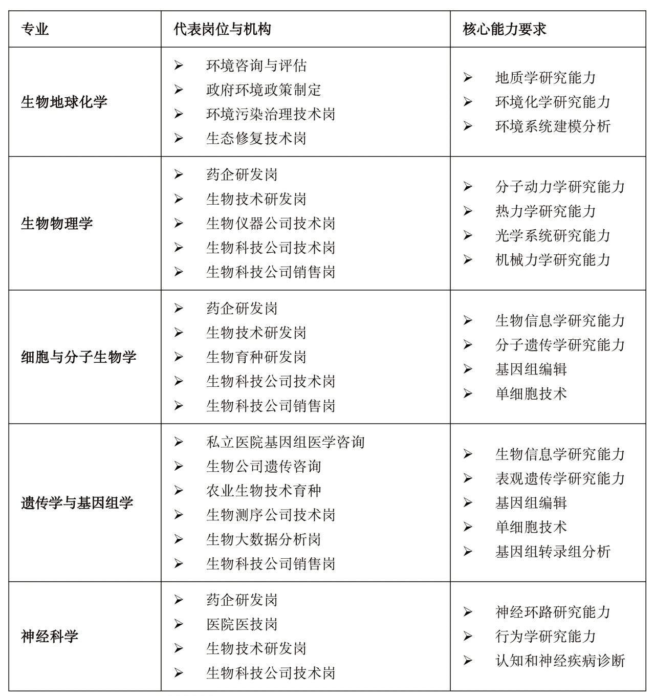
昆山杜克的分子生物科学专业将生物学、物理学、化学领域整合到整个专业课程过程中,在分子生物科学专业受过训练的学生相较其他高校毕业生具有更扎实的理化生基础知识和实验技能,为应对人类健康、农业、生物技术和全球环境变化等方面的挑战奠定了根本基础。未来昆山杜克的分子生物科学专业毕业生在申请美研具有显著的竞争力,择业面广,国内就业机会广泛。依据行业与职能,代表性职位与相关机构包括:


图源网络
学美对同学们的建议:
分子生物科学专业的跨学科特性赋予毕业生具备跨学科竞争力,但由于专业特殊性,本科学位并不能完全满足就业市场需求,尤其在后疫情大健康时代,研究型复合人才需求显著增加,就业前景较好,建议学生在校期间积累动手实验经验,积极参与科研项目(科研院所、医院),加强医学背景,具备生物信息大数据分析能力(R/Python),提升多语言沟通能力,为申请美研大幅度提高竞争力!

学美团队凭借在领域分子生物科学十余年的专业积淀,为昆山杜克分子生物科学专业学子提供定制化申研指导。基于对生物地球化学、生物物理学、细胞与分子生物学、遗传学与基因组学、神经科学项目的深刻理解,我们为同学们规划了三阶段的美研申请培养精英计划:
01. 大二定向:夯实基础,规划方向
1 课程选择:
生物地球化学方向:重点选修BIOL 201(细胞与分子生物学)、STATS 101(统计方法应用导论)、ENVIR 315 (水地质化学)
生物物理学方向:重点选修BIOL 201(细胞与分子生物学)、PHYS 301(经典力学)、PHYS 306(量子力学)
细胞与分子生物学方向:重点选修BIOL 304(分子遗传学)、BIOL 306(细胞信号与疾病)、BIOL 315 (分子生物学实验)
遗传学与基因组学方向:重点选修BIOL 304(分子遗传学)、BIOL 314(计算生物学与生物信息学)、BIOL403 (功能基因组学实验方法)、BIOL 407 (群体基因组学与分子进化)、STATS 101(统计方法应用导论)
神经科学方向:重点选修CHEM 404(物理生物化学)、BIOL 409(免疫学基础)、BIOL 314(计算生物学与生物信息学)、BIOL 310 (发育生物学)
2、技能准备:
熟练掌握R/Python语言与生物大数据分析基础
参与校园短期科研,积累初步经验
02. 大三实践:项目与科研积累
1、本地实践:
联系苏州大学、上海交通大学、同济大学、复旦大学、上海科技大学、上海中科院生化细胞所、营养与健康所、神经所、技术物理研究所等科研机构,参与分子生物科学、生物地球化学、生物物理学等学科项目。
2、科研积累:
加入教授课题组,聚焦某个科学问题开展深入研究,力争能够发表一篇SCI学术论文。
3、暑期机会:
申请校内分子生物科学暑期科研项目或其他国内名校或海外TOP 50 Global University的本科生暑研项目。
4、争取全球知名药企、生物科技公司的实习机会。
5、准备托福、GRE成绩。
03. 大四聚焦:申请冲刺
1、材料准备:若申请美国TOP30高校,建议有详尽的科研项目数据技能。
2、文书策略:
突出实验技能、跨学科问题解决经验
全面阐述自己的科研兴趣,以及如何通过科研解决最困惑和**挑战性的基础生物学问题
强调跨学科背景与科研项目经验,体现独立思考和团队协作能力
展现实验设计能力
以上就是关于昆山杜克大学分子生物科学专业的介绍。如果您有任何疑问都可以咨询学美,获取更精准的指导。
地址:上海市静安区南京西路1515号静安嘉里中心办公楼一座1809室
电话:021-62487799
地址:北京市朝阳区建国门外大街2号银泰中心写字楼C座10层1002单元
电话:010-65066978
地址:深圳市南山区后海滨路3288号联想后海中心A座2802
电话:0755-33002206
地址:香港銅鑼灣新寧道8號中國太平大廈二期4樓401室
电话:00852-34273889
地址:美国马萨诸塞州牛顿市格罗夫街275号河滨中心2-400室
电话:+1 6178819388
400电话:400-820-0859 预约电话:021-62487799
Copyright © 2006 - 2026 学美留学 版权所有. 京ICP备17012486号