【导语】01.专业概述昆山杜克大学(Duke Kunshan University, DKU)的全球健康学专业融合生命科学、社会科学与政策研究...
昆山杜克大学(Duke Kunshan University, DKU)的全球健康学专业融合生命科学、社会科学与政策研究,培养学生在全球健康问题分析、干预设计及政策评估等全方位能力。课程紧贴传染病防控、健康公平、卫生系统评估等前沿方向,并结合美国杜克大学的课程与师资形成独立优势,为学生在国际组织、公共卫生机构及科研院所的发展奠定坚实基础。
昆山杜克的全球健康学专业以其跨学科特色与国际化资源为独特优势,亮点包括但不限于:
1、中美双校园资源:部分课程与杜克大学共享,毕业可获杜克大学与昆山杜克大学双学位,在国际申请中具有显著优势
2、学科培养:除生物学和公共政策核心外,还支持将全球健康与经济、环境科学、社会科学等领域结合,满足多元发展方向
3、全英文教学与国际化环境:课堂由全球师资授课,留学生比例高,帮助学生直接适应海外学术与工作环境
昆山杜克的全球健康学专业分为生物学和公共政策方向两大课程分支,分别的主修课程设置如下:

在主修课程的基础上,无论选择哪个方向的学生都可以选择以下辅修课程以助力专业方向深化:
1、流行病学与生物统计方向:全球健康研究方法(GLHLTH 301)、流行病学导论(GLHLTH 311)、高级计量经济学方法(SOSC 320)
2、卫生政策与管理方向:媒体与健康传播(GLHLTH 202)、监管治理导论(PUBPOL 220)、非国家行为者的角色(PUBPOL 318)
3、健康人文方向:健康经济学(ECON 301)、全球视角下的性别(HUM 302)、食品政治学(CULANTH 303)
4、环境与健康方向:环境科学导论(ENVIR 101)、生态系统健康(GLHLTH 280)、环境化学与毒理学(ENVIR 304)
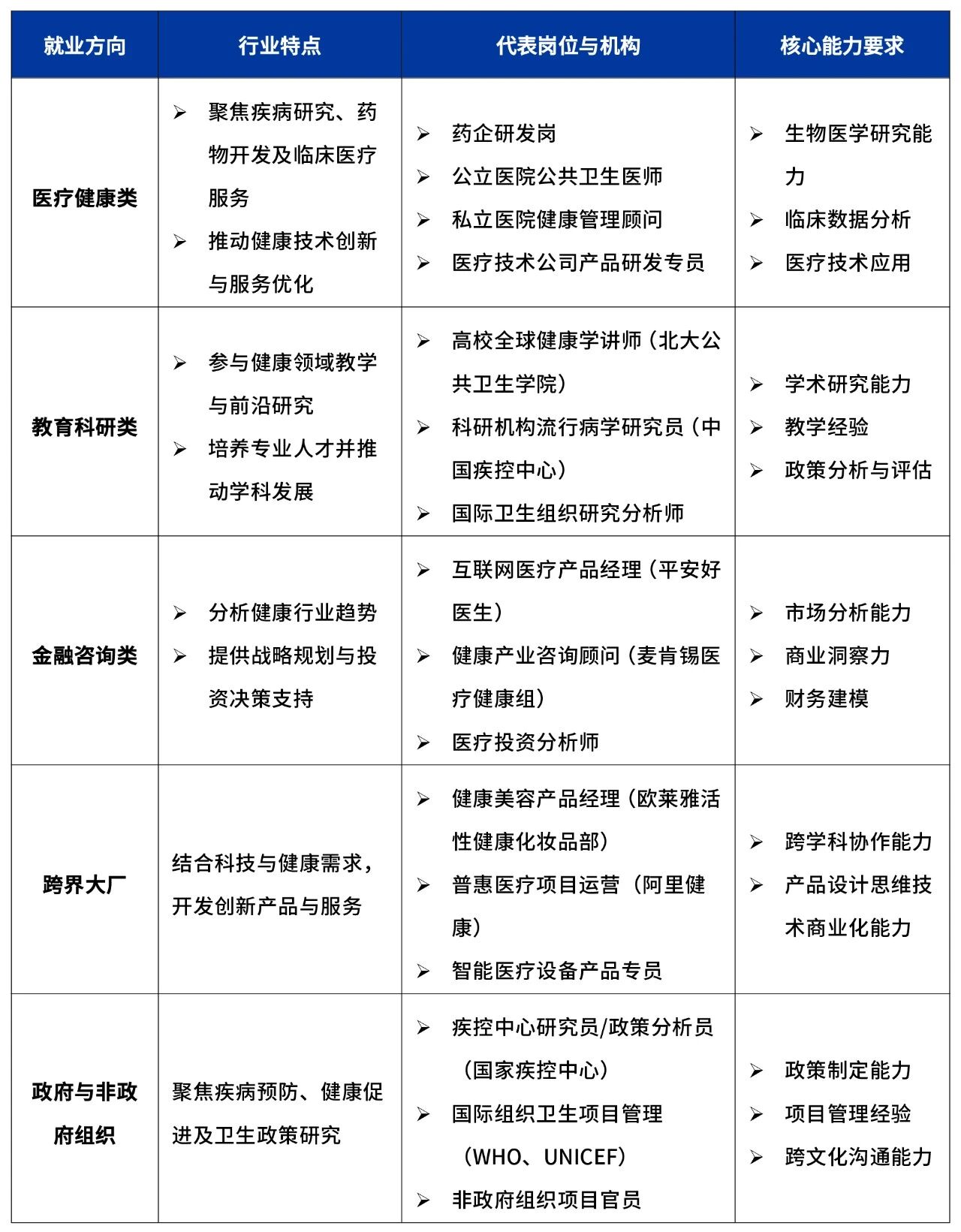
昆山杜克的全球健康学专业的同学就业灵活,市场需求大,选择面广。依据行业与职能,代表性职位与相关机构包括:

学美对同学们的建议:
全球健康专业的跨学科特性使毕业生在多个领域具备竞争力,后疫情时代复合型人才需求显著增加,前景较好,建议学生在校期间积累实习经验(如疾控中心、国际组织) 参与科研项目(如传染病建模、卫生政策分析),医学背景与政策分析能力、数据分析工具(R/Python)及多语言沟通能力的兼备可以大幅度提高就业的竞争力哟!

学美团队凭借在公共卫生与全球健康领域十余年的专业积淀,为昆山杜克全球健康学子提供定制化申研指导。基于对国际健康政策、流行病学研究及跨文化卫生项目的深刻理解,我们为同学们规划了三阶段的健康领袖培养计划:
01. 大二定向:夯实基础,规划方向
01)课程选择:
MPH生物统计方向:重点选修MATH 206(概率与统计)、GLHLTH 311(流行病学导论)
MPP/MPA方向:强化PUBPOL 301(政治分析)、ECON 201(中级微观经济学)
全球健康研究方向:选修GLHLTH 301(研究方法)、BIOL 308(传染病进化)
02)技能准备:
熟练掌握统计软件(R/Python)与数据分析基础
参与校园健康倡导项目或短期科研,积累初步经验
02. 大三实践:项目与科研积累
1)本地实践:联系苏州疾控中心、上海国际医院等机构,参与公共卫生干预项目
2)科研积累:加入教授课题组,聚焦传染病模型或卫生政策评估研究
3)暑期机会:申请杜克大学全球健康暑期科研项目和世界卫生组织西太区办事处等国际机构实习
03. 大四聚焦:申请冲刺
1)材料准备:例如,若申请杜克全球健康硕士,则建议利用双学位优势申请推荐信豁免;若申请哈佛MPH,则建议准备健康数据分析作品集。
2)文书策略:突出跨文化健康问题解决经验体现量化分析能力与政策评估和设计的结合
案例1:L同学
背景-
中外合作办学全球健康学,GPA 3.8/4.0,GRE 328
-科研-
某流行病传播建模项目
-实习-
国内某生物制药公司
-录取-
哈佛大学MPH Epidemiology
耶鲁大学MPH Chronic Disease Epidemiology
杜克大学 MS in Global Health
案例2:W同学
-背景-
中外合作办学全球健康学,GPA 3.4/4.0,GRE 318
-科研-
参与印尼基层医疗体系评估项目
-录取-
哥伦比亚大学MPH in Health Policy and Management
约翰霍普金斯大学MS in Healthcare and Management
康奈尔大学MS in Health Policy and Economics
地址:上海市静安区南京西路1515号静安嘉里中心办公楼一座1809室
电话:021-62487799
地址:北京市朝阳区建国门外大街2号银泰中心写字楼C座10层1002单元
电话:010-65066978
地址:深圳市南山区后海滨路3288号联想后海中心A座2802
电话:0755-33002206
地址:香港銅鑼灣新寧道8號中國太平大廈二期4樓401室
电话:00852-34273889
地址:美国马萨诸塞州牛顿市格罗夫街275号河滨中心2-400室
电话:+1 6178819388
400电话:400-820-0859 预约电话:021-62487799
Copyright © 2006 - 2026 学美留学 版权所有. 京ICP备17012486号